|
|
|
AllgemeinesEs handelt sich hier nur um einen Vorschlag für einen mögliche lokale Status-Behandlung bei einer RS insbesondere bei der Bearbeitung der Fehlervorgänge aus der Aposteriori-Prüfung. Der Datenbestand und Datenfluss zwischen RS und ZDB wird exemplarisch am Beispiel der Abgangsmeldungen dargestellt. Er gilt analog für die anderen Bewegungs-Meldungen. Die Fehlernummern sind nur als Beispiel zu sehen. Ein Zustands/Ereignis-Diagramm zur Darstellung der Fehlernachverfolgung siehe Visio-Diagramm F0 in Datenfluss.vsd. Vorgangs-TabelleAllgemeinDie Tabelle VORGANG nimmt eine zentrale Stelle bei der Fehlerbearbeitung und Nachverfolgung ein. Diese Tabelle existiert mit geringfügigen Unterschieden lokal bei der RS und zentral in der HIT-ZDB. In dieser Tabelle werden lokal alle Hinweise und Fehlermeldungen eingestellt, die beim Übertragen der lokal erfassten Datensätze zur ZDB als Antwort im HIT-Protokoll zurückgemeldet wurden. In die zentrale Vorgangstabelle werden alle Fehlermeldungen der aposteriori Prüfungen eingestellt. Die einzelnen RS holen alle Vorgangssätze für ihren Betriebsnummernbereich regelmäßig ab und stellen sie zur Nachverfolgung in ihre lokale Vorgangstabelle ein. Bereits bestehende Vorgänge in der ZDB, die sich durch Korrektur oder Bestätigung der zugrunde liegenden Datensätze erübrigt haben, werden in der zentralen Vorgangstabelle speziell gekennzeichnet. Beim nächsten Download der Vorgänge kann somit eine RS erkennen wenn eine weitere Verfolgung eines Vorgangs nicht mehr nötig ist. Plausi-TypenBei den Plausi-Typen (TYP: 1=Syntax, 2=semantisch ...) wurde der Typ 5=aposteriori noch genauer spezifiziert in 6=Kollision, 7=unvollständig, 8=überzählig. Beipiel für KollisionDas Geburtsdatum von zwei Kälbern mit der selben Mutter-LOM liegt 30 Tage auseinander. Zwischenkalbezeit ist nicht plausibel. Die beide Sätze GEBURT stehen in Kollision. Beipiel für UnvollständigBei Unvollständigkeit gibt es zwei Auspägungen. Unvollständig mit bekanntem PartnerEin Betrieb meldet einen Zugang oder ein Schlachthof meldet eine Schlachtung. Nach Ablauf der maximalen Meldefrist liegt keine Abgangsmeldung vor. Der Vorbesitzer ist aber i.d.R. in der Datenbank über Geburts- , Import- oder Zugangsmeldung bekannt. Unvollständig mit unbekanntem PartnerEin Betrieb meldet einen Abgang. Nach Ablauf der maximalen Meldefrist liegt weder Zugang- noch Schlachtmeldung vor. Der Nachbesitzer ist zunächst nicht ermittelbar. Beipiel für ÜberzähligZu einer Abgangsmeldung liegen mehr als eine Zugang- oder Schlachtmeldung mit identischem Meldedatum vor Tabellen-Aufbauzentrale Vorgangstabellelokale VorgangstabelleWiederkehrende Arbeitsschritte
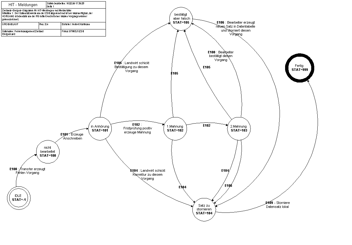
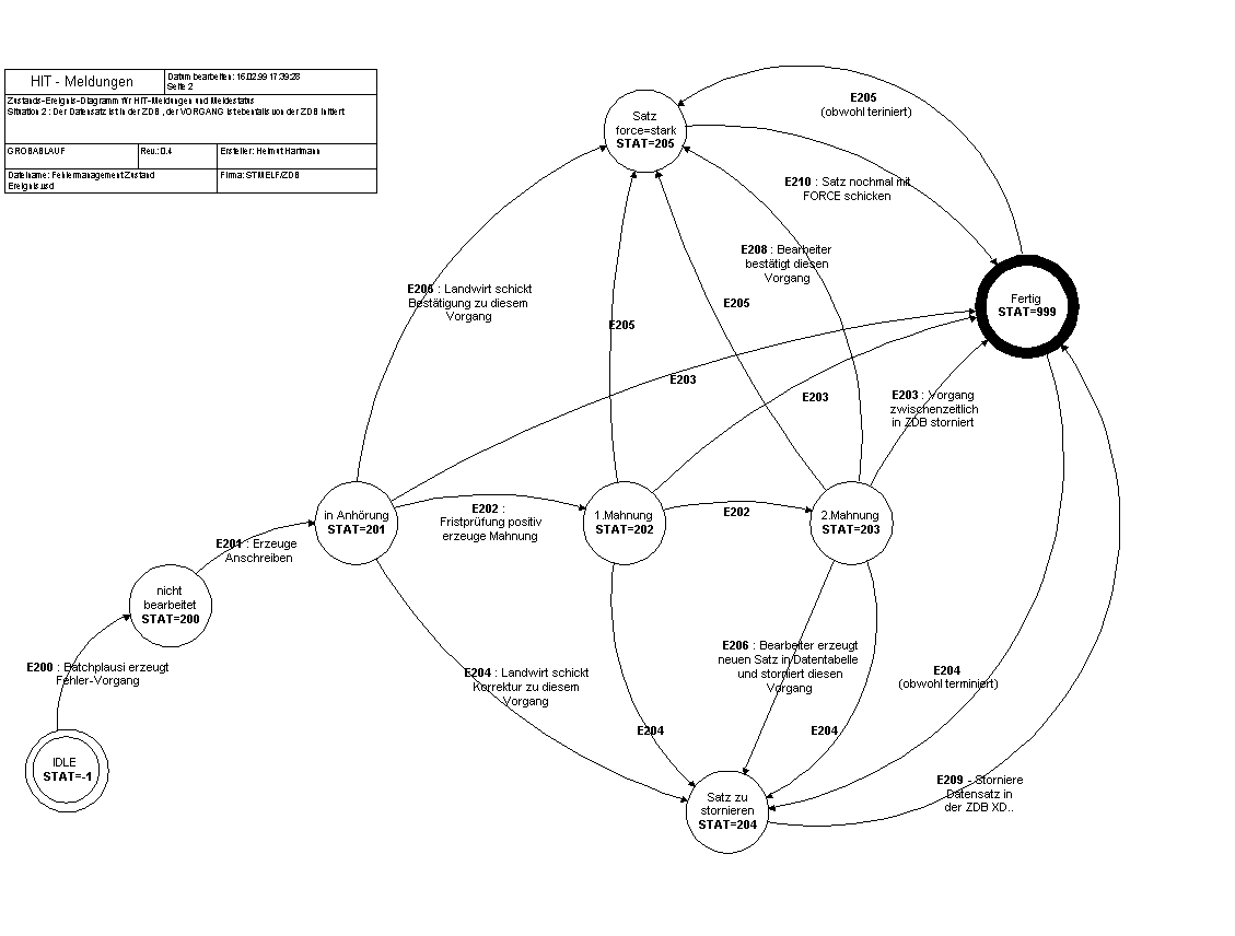
Entstehen und Auflösen von Fehlervorgängen
Status für Fehler-Vorgänge (noch zu überarbeiten) ????
Exemplarischer Datenfluss im ZeitablaufMeldungen bis 04.01.1999Lokale Tabelle ABGANG
Lokale Tabelle GEBURT
Zentrale Tabelle ABGANG
Zentrale Tabelle RETRIEVElokale Tabelle VORGANG
Zentrale Tabelle VORGANGÜbertragen in der Nacht vom 04.01.19991.Satz ohne Fehler*1:XS:ABGANG/LOM;BNR15;ABGA_DAT;MELD_WG:27600..1;27609..1;01.01.99;1 =1:0/0:: Der Status des Satzes wird auf 0 gesetzt, die Daten sind in der ZDB gespeichert. 2.Satz mit Hinweisen*2:XS::276000900000002;276091234560001;02.01.1999;1 %2/1:1/1010:ABGANG/BNR15:Hinweis... =2/2:1/1087:ABGANG/*:Hinweis... Der Status des Satzes wird auf 1 gesetzt, die Daten sind in der ZDB gespeichert. Die Hinweise werden in der lokalen Tabelle VORGANG gespeichert, um sie bei Gelegenheit an den Datenmelder weiterzuleiten. 3.Satz mit Nachfrage und Bestätigung*3:XS::276000900000003;276091234560001;03.01.1999;1 %3/1:1/1099:ABGANG/BNR15:Hinweis... =3/2:2/2087:ABGANG/*:Sind Sie sicher... *4:XS/S =4:0/0:: Die Antwortschwere ist zunächst 2 und damit nicht angenommen. Durch erneutes (verkürtzes) Senden mit /S (Sicher/Force) wird die Antwortschwere 0. Lokal wird der Status des Satzes wird auf 1 gesetzt, die Daten sind in der ZDB gespeichert. Die Nachfragen werden wie die Hinweise in der lokalen Tabelle VORGANG gespeichert, um sie bei Gelegenheit an den Datenmelder weiterzuleiten. 4.Satz mit "nicht akzeptierbarem Fehler", Datenablehnung*7:XS::276000900000004;276091234560001;03.01.1999;1 =7:4/3077:ABGANG/*:Fehler, Datensatz wird nicht angenommen... Der Status des Satzes wird auf 3 gesetzt, die Daten sind nicht in der ZDB gespeichert. Die Fehlermeldung wird in der lokalen Tabelle VORGANG unter einer lokalen Vorgangsnummer gespeichert werden, um sie in einem eigenen Workflow zu bearbeiten. Zustands-Ereignis Diagramme für Nachverfolgung an den RSLokal begründete VorgängeZentral begründete Vorgänge |