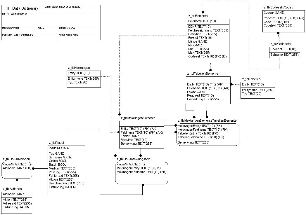
Diese Data-Dictionary Darstellung ist inzwischen überholt und dient nur noch zum groben Überblick
Seite 4 von 4