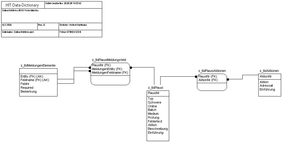
Diese Data-Dictionary Darstellung ist inzwischen überholt und dient nur noch zum groben Überblick
Seite 2 von 4