|
| |
Historie
Stand 14.10.2025:
 | Korrektur der Betragsgrenzen im "EUDR-Schema 1 - Ablauf der
Prüfung der Unternehmensgröße" |
 | Korrektur des Startdatums Primärproduktion M-G auf 30.12.2025 im
"EUDR-Schema 2 - Meldepflichten und Starttermin" |
Stand 23.09.2025:
 | Erste Veröffentlichung des Konzept-Entwurfs |
 | Diese Seite ist noch im Aufbau - wenn Sie konkrete Fragen haben,
mailen Sie bitte an
technik@HI-Tier.de |
Technisches Vorwort
 | Wir gehen davon aus, dass Softwarehersteller, die nun
Datenübermittlung für die neue Meldestruktur im Bereich EUDR implementieren wollen mit
den Grundlagen der Kommunikation mit HIT vertraut sind - wenn nicht
lesen Sie zunächst:
|
 | Wir gehen ebenfalls davon aus, dass die technischen und
fachlichen Grundlagen der Datenübermittlung der bisherigen Version/en
bekannt sind - wenn nicht:
 | nutzen Sie das Testsystem des Online-Meldeprogramms
unter www.hi-tier.de/HitTest/ um die Funktionalität zu erkunden |
|
 | Falls dann immer noch Teile dieser Dokumentation völlig
unverständlich sind, senden Sie uns eine Mail mit konkreten Fragen
an
technik@HI-Tier.de |
 | Die Europäische Union (EU) hat eine neue Verordnung für in der EU
angesiedelte Unternehmen auf den Weg gebracht: Die "EU-Verordnung für
entwaldungsfreie Produkte", kurz EUDR (Englisch: EU Deforestation Regulation).
|
 | Für die Umsetzung und Durchführung der Verordnung in Deutschland ist die
Bundesanstalt für Landwirtschaft und Ernährung (BLE) zuständig
https://www.ble.de/DE/Themen/Wald-Holz/Entwaldungsfreie-Produkte/Lieferketten_node.html. |
Information zur möglichen Umsetzung der EUDR-Meldepflicht für Rinderhaltende
in Deutschland
 | Wir bei "HI-Tier" als Betreiber der zentralen
Rinderdatenbank, sollen im Falle einer verpflichtenden Umsetzung der
EUDR-Meldepflicht für Rinderhaltende in Deutschland ein System
bereitzustellen, das für die Wirtschaftsbeteiligten mit möglichst geringem
Aufwand nutzbar ist. |
 | Mit Stand vom 23.09.2025 ist die Einführung dieser
Meldepflicht in Deutschland noch nicht endgültig beschlossen. Die
Bundesregierung setzt sich auf EU-Ebene für die so genannte
"Null-Risiko-Variante" ein. Dies könnte bedeuten, dass die Meldepflicht für
die Rinderproduktion in Deutschland entweder gar nicht oder erst zu einem
späteren Zeitpunkt eingeführt wird. |
 | Für Interessierte, die sich dennoch über die
geplante - jedoch noch nicht final festgelegte - technische Umsetzung
informieren möchten, enthält der folgende Konzeptentwurf relevante
technische Hinweise. |
 | Alle darin dargestellten technischen, rechtlichen
und organisatorischen Aspekte sind als vorläufige Arbeitsgrundlage zu
verstehen und erfolgen ohne rechtliche Gewähr: |
 | Hier zum Dokument =>
Konzept/EUDR/Feinkonzept
Umsetzung EUDR in HIT V.0.6.pdf |


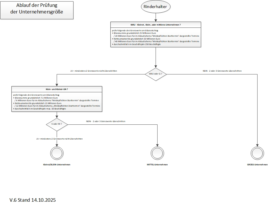
Bessere Auflösung und Lesbarkeit hier unter Konzept/EUDR/EUDR-Schema 1
- Ablauf der Prüfungder Unternehmersgröße.svg - oder hier im
PDF-Format

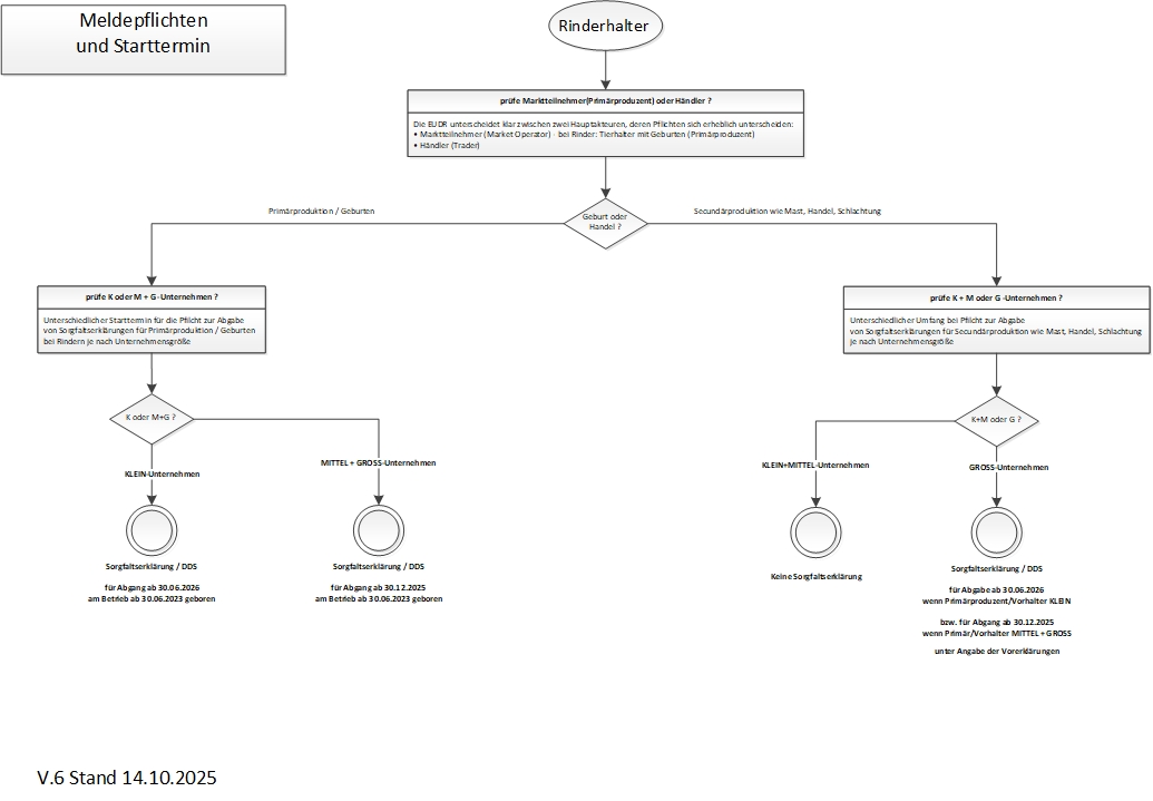
Bessere Auflösung und Lesbarkeit hier unter Konzept/EUDR/EUDR-Schema 2
- Meldepflichtenund Starttermin.svg - oder hier im
PDF-Format

|