Zur Homepage www.HI-Tier.de Fehlertabellen
Zurück Home Nach oben Weiter
Öffentlicher Bereich für Entwickler

 

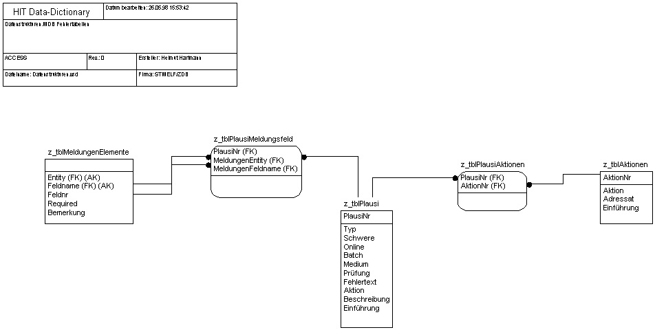
Diese Data-Dictionary Darstellung ist inzwischen überholt und dient nur noch zum groben Überblick

Fehlertabellen

horizontal rule

[Zurück][Weiter]
Seite 2 von 4