Zur Homepage www.HI-Tier.de BSE-Test-Version2
Zurück Home Nach oben Weiter
Öffentlicher Bereich für Entwickler

 

Schema
DD-Spezifika
Light-Version
Aposti-ZE
DD testspezifisch

Allgemeine Hinweise

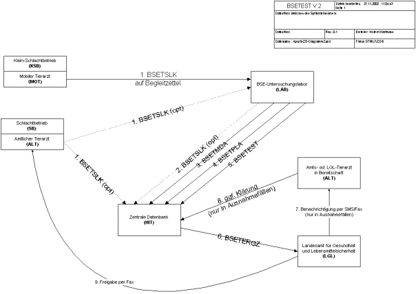
Zur Qualitätssicherung bei der Durchführung der BSE-Pflichttests wird in Bayern ab 2003 das Meldeverfahren erweitert. Ab 1.1.2004 wird dieses Verfahren auch in Baden-Württemberg übernommen. Demnach sind die ausgewählten Untersuchungslabore verpflichtet neben der bestehenden Übermittlung der BSE-Testergebnisse zusätzlich 

bulletdie Schlacht-Test-Kopplung (Entität: BSETSLK)
bulletdie Plattendaten (Entität: BSETPLA)
bulletdie Messdaten (Entität: BSETMDA) zu melden. 

Weitere Meldungen im Bereich "BSE" werden vom

bulletLGL (Proben-Identifikation-Zuteilung, Entität BSETPIDZ)
bulletvon den amtlichen Tierärzten (Kontakt-Info für Benachrichtigung, Entität: BSETKON)
bulletund von HI-Tier (Prüfergebnis, Entität: BSETERG)

benötigt und gepflegt. 

Im Gegensatz zu früher sind die Meldungen unverzüglich zu übermitteln. Eine automatische Freigabe der Proben kann nur nach Prüfung sämtlicher Daten erfolgen.

Andere Labore dürfen auch nach diesem neuen Verfahren melden.

Das Verfahren soll weitestgehend einheitlich in Bayern und Baden-Württemberg durchgeführt werden. Dennoch gibt es einige Unterschiede zu beachten, Details siehe unten bei "Unterschiede in den Ländern".

Für Länder und Landeslabore die zwar Schlacht-Testkopplung und Laborbefund speichern und querchecken wollen, aber keine Platten- und Messdaten liefern können gibt es hier Informationen zur "Light Version".

Verfahrensablauf

Probenidentifikation

Für die eindeutige Kennzeichnung der Probe wird eine Probenidentifikationsnummer (PID) vergeben. Diese besteht aus 2 Teilen, dem „PID-Betrieb“ (Feldname BSEPID_BNR) der für das Identifikationssystem verantwortlich ist und der für eine eineindeutige Identifikation innerhalb seines Systems im 2.Teil „PID-Probe“ (Feldname BSEPID_SUB) sorgt.

Es sind drei PID-Systeme zu unterscheiden:

bulletDoppel-Barcode-System
Die Doppelklebeetiketten werden zentral von einer Stelle im Land verwaltet, in Bayern dem Landesamt für Gesundheit und Lebensmittelsicherheit (LGL), in Baden-Württemberg vom Regierungspräsidium Tübingen (RPT). Diese Stelle fungiert als Ausgabebetrieb und ist für die Zuteilung der PID-Serien für die sogenannten "mobilen Tierärzte" verantwortlich. 
bulletKonzern orientiertes System, z.B. Südfleisch
Die Zentrale generiert für die eigenen Betriebsstätten selbst die PID-Serien. Die PID setzt sich zusammen aus einem Kenner für die Betriebsstätte, z.B. dem EAN-Code (5stellig), Schlachtdatum und Schlachtnummer. Das Unternehmen als Ausgabebetrieb kann die Verwendung der PID-Serien auf die jeweiligen amtlichen Tierärzten an den Schlachtstätten beschränken.
bulletSchlachtbetrieb orientiertes System mit einheitlicher Software, z.B. Fleischprüfring
Die Schlachtbetriebe, die mit der einheitlichen Software arbeiten, generieren ihre eigenen PID-Serien und können die entsprechende PID-Zuteilung für die verantwortlichen Veterinäre selbst durchführen.

Die Speicherung und Datenpflege der zugeteilten PID-Serien auf bestimmte berechtigte Benutzer (verantwortlicher Tierarzt) in der zentralen Datenbank erfolgt in der Meldung BSETPIDZ.

Dazu ist der PID-Betrieb (Ausgabesystem), PID-Untergrenze/Obergrenze und der Berechtigte (amtl. Tierarzt oder LGL/RPT ) anzugeben. Wenn, wie z.B. beim System „Südfleisch“ innerhalb des 2.Identifikationsteiles (PID -Probe) Nummernkreise auf Schlachtstätten mit verschiedenen zuständigen amtlichen Tierärzten aufteilbar sind, können bei der Zuteilung Unter- und Obergrenzen der PID-Verwendung innerhalb des PID-Betriebes auf einzelne Tierärzte beschränkt werden. In den Fällen- wie wahrscheinlich beim System „Fleischprüfring"- der Schlachtbetrieb identisch mit dem Ausgabebetrieb ist und eine einzelne Betriebsnummer für den verantwortlichen Tierarzt existiert, ist eine Unterteilung nicht nötig. Die Felder Unter- und Obergrenze können dann auf Leer gesetzt werden (Leerstring nicht NULL !!). Für das System „Doppeletikett“ das i.d.R. von mobilen Veterinären ohne eigene Betriebsnummer verwendet wird, ist als Verantwortlicher die Dummynummer des Landkreises ein zu tragen. 

Das Veterinäramt

Das zuständige Veterinäramt identifiziert und berechtigt den amtl. Tierarzt und sorgt für die Registrierung beim Landwirtschaftsamt bzw. der Adressdatenstelle im Land. Die Vergabe der PINs kann unterschiedlich erfolgen. In Bayern werden sie durch die Veterinärämter verteilt. Bei mehreren Mitarbeiter innerhalb eines Betriebs können Mitbenutzerkennungen mit eigener PIN angelegt werden.

Adressdatenstelle / in Bayern das Landwirtschaftsamt 

bulletDie zuständige Stelle erfasst die Stammdaten (BETRD) des amtl. Tierarztes und vergibt Betriebstyp=84 (BETRT). Die Daten werden in HI-Tier abgespeichert.
bulletFür die Eintragung der Meldevollmachten (in BETRZ) für die Labore muss gesorgt werden. Dies geschieht am besten durch automatisierte Routinen bei der zentralen Adressdatenstelle des Landes.

Der amtliche Tierarzt am Schlachtbetrieb

bulletZukünftig: Der für die Probenahme verantwortliche Veterinär am Schlachtbetrieb vergibt eine Proben-Identifikationsnummer und meldet diese ID mit den zugehörigen Schlachtdaten sowie die erforderlichen Informationen zur Probe (Probenahmedatum, Untersuchungsgrund, ZN-Störung) direkt an die zentrale Datenbank. 
bulletDa das zur Zeit organisatorisch noch nicht möglich ist, werden diese Daten in einer entsprechend formatierten CSV-Datei auf Datenträger oder per Mail an die Labore übermittelt.  

Der "mobile" Tierarzt (ohne eigene Betriebsnummer)

bullet Der für die Probenahme verantwortliche Veterinär bei Kleinschlachtunternehmen (" mobile Tierarzt") kennzeichnet die Probe mit einer Identifikationsnummer (Barcode-Etikette), die ihm vom LGL bzw. RPT zugeteilt wurde. 
bulletDie Schlacht-Test-Kopplungsdaten werden in dem Begleitformular aufgenommen und mit der zugehörigen Probe zum Untersuchungslabor geschickt. Als verantwortlicher Tierarzt ist die Registriernummer des Tierarztes, falls nicht vorhanden die Dummynummer des Landkreises anzugeben.
bulletSofern die DV-technischen Voraussetzungen gegeben sind, könnte der mobile Tierarzt die Daten zur Schlacht-Test-Kopplung direkt an die zentrale Datenbank melden. Das darf aber nur in Absprache mit den zuständigen Stellen so erfolgen!

Das Untersuchungslabor

bulletDas Labor erfasst ggf. das Begleitformular als Schlacht-Test-Kopplung. Bei der Erfassung der  Begleitzettel durch die Labore wird dann als verantwortlicher Tierarzt ggf. Dummynummer des Landkreises eingetragen. Damit die Daten somit im Namen des amtl. oder "mobilen" Tierarztes durch die Labore gemeldet werden können, wird eine Meldevollmacht für die Labore eingerichtet.
bulletEs übermittelt ggf. die erfassten oder erhaltenen Daten an die zentrale Datenbank. 
bullet

Das Untersuchungslabor führt den BSE-Test durch und meldet die Plattendaten und Messdaten. Eine fehlende Schlacht-Test-Kopplung oder eine zeitverzögerte Übertragung dieser Daten kann zur Folge haben, dass aufgrund der unbekannten Tierzuordnung eventuell eine Speicherung des Befundes (BSE-Testergebnisse) nicht möglich ist.

Doppelte Ohrmarken in Schlacht-Test-Kopplung

Sofern zu einer Ohrmarke schon eine Schlacht-Test-Kopplung vorliegt und eine weitere Meldung zur identischen Ohrmarke folgt, wird diese Ohrmarke automatisch vom System durch eine sog. Dummymarke ersetzt  werden. Ansonsten ist ggf. eine Speicherung des BSETEST nicht möglich, weil ein Labor dieselbe Ohrmarke an einem Tag nur einmal senden darf.

Bei der Übermittlung des SLK-Datensatzes erhält man zunächst eine Nachfrage 1152 (Schwere 2):

 2:2/1152:BSETSLK/LOM:"Für die angeg. Ohrmarke existiert bereits andere Schlacht-Test-Kopplung." 

Wenn man den Satz bestätigt, d.h. mit FORCE (IS/S) schickt, wird eine Dummyohrmarke generiert und im Datensatz ersetzt.

Im entsprechenden Hinweis 1151 (Schwere 1) wird die neue Dummyohrmarke mitgeteilt und anschließend abgespeichert. In der Tabelle LOMEX wird die ursprünglich übermittelte Ohrmarke mit der generierten Ersatzmarke (Dummy) mit Grund, Datum und Betrieb zu Dokumentationszwecken gespeichert.

%2%1:1/1151:BSETSLK/LOM:"Für die angeg. Ohrmarke existiert bereits andere Schlacht-Test-Kopplung, mit Dummy ersetzt - 999000000000003
=2%2:0/130:BSETSLK:"Die Meldung wurde abgespeichert."

Wenn das Labor im Befundsatz BSETEST die Ohrmarke selbst liefert,  muss es selbst entsprechend die Dummy ersetzen. Erfolgt die Übermittlung nur mit der PID ohne Ohrmarke, wird automatisch die neue Dummymarke aus der SLK dem BSETEST-Datensatz hinzugefügt.

Falls die Schlacht-Test-Kopplung nochmals gesendet wird, erhält man wieder den Hinweis, dass die LOM durch eine Dummy ersetzt werden müsste, gefolgt von dem Fehler 132 (Schwere 3), dass andere Daten vorliegen.

%2%1:1/1151:BSETSLK/LOM:"Für die angeg. Ohrmarke existiert bereits andere Schlacht-Test-Kopplung. - 999000000000004"
=2%2:3/132:BSETSLK:"Es liegen bereits andere Daten für diese Meldung vor, Speichern wurde abgelehnt."

Plattendaten (BSETPLA)

Für alle im Rahmen der Durchführung der BSE-Tests verwendeten Testplatten sind bestimmte zugehörige Informationen zu den Platten an die Zentrale Datenbank zu übermitteln. Da zur Zeit nur zwei Untersuchungsmethoden (BIORAD und ENFER) in diesem Verfahren zum Einsatz kommen, sind die Datenstrukturen speziell auf diese Methoden abgestimmt. Einzelne Felder, wie z.B. 2. und 3.Chargennummer oder Lichtwellenlänge, sind nur beim BIORAD zu liefern.

Auch fehlerhafte Platten sind mit genauer Angabe des Fehlergrundes zu melden, siehe Schlüsselliste BSET_PLAFE.

Messdaten (BSETMDA)

Für alle durchgeführten Tests jeder Probe sind die Messwerte als Einzelwerte zu übermitteln. Sofern ein Doppelprobenansatz (ENFER-Verfahren) vorgeschrieben ist, sind beide Messungen zu übermitteln und fortlaufend zu nummerieren. Die Übertragung der Messung hat unverzüglich zu erfolgen.

Untersuchungslabore, die bei den ungültigen Platten die Messwerte übermitteln, müssen diese fortlaufend nummerieren (MESS_LFNR) und an die Datenbank mit übertragen. Sofern die Messwerte der fehlerhaften Platte nicht übertragen werden, ist eine laufende Nummerierung nicht erforderlich.

Die Kontrollmessungen erhalten keine eigene PIDs, so dass das Feld BSETPID_BNR = 0 zu liefern und  das Feld BSET_SUB mit P[os], N[eg] oder B[lank] zu füllen ist. Analog hierzu die interne Labornummer (BSETINT_ID).

BSE-Testergebnisse (BSETEST)

Nach Durchführung der vorgeschriebenen Testdurchgänge, also ggf. erst nach dem Wiederholungstest muss der verantwortliche Laborleiter den Laborbefund aus den Teilergebnissen ermitteln und in dieser Meldung an die Zentrale Datenbank übermitteln. Wenn die Schlacht-Test-Kopplung vom Tierarzt oder Labor an die Datenbank übermittelt wurde, müssen in der Meldung „BSETEST“ die entsprechenden Felder nicht mehr gefüllt werden. Stattdessen ist dann die Probenidentifikation zu senden und das System ergänzt automatisch diese Daten. Die Übermittlung der Stamm- und Schlachtdaten des Tieres, wie auch Angaben zu „Pflichttest/freiwillig“ sind nicht erforderlich, da sie ebenfalls automatisch vom System ergänzt werden.

Kontaktinfo für Benachrichtigung des Tierarztes (BSETKON)

Die amtlichen Tierärzte an den Schlachthöfen haben eigene Betriebsnummern. Zu diesen Betriebsnummern müssen Sie Ihre Kontaktinformationen, wie Fax-, SMS und Telefonnummern in dieser Meldeentität pflegen. Dazu steht im HI-Tier Meldeprogramm ein entsprechendes Webformular bereit.

"Mobile" Veterinäre bei kleinen Schlachtstätten haben i.d.R. keine eigene Betriebsnummer. In diesem Fall werden die BSE-Befunde per Fax an die zuständige Veterinärbehörde übermittelt.

Prüfergebnis (BSETERG)

Die Zentrale Datenbank ermittelt regelmäßig und zeitnah nach Eingang von Meldungen von den Laboren im Rahmen der sogenannten „A posteriori“ Prüfung ein Prüfergebnis. Dabei wird insbesondere die Vollständigkeit und Widerspruchsfreiheit von Messdaten, Plattendaten und Laborbefund überprüft. Diese Daten werden dem LGL zur Erstellung des Befundes oder von Alarmbenachrichtigungen zur Verfügung gestellt.

Datenfluss-Schema

 

Informationen zur Datenübermittlung

Zentraler Info-Pool ist die HI-Tier-Website http://www.hi-tier.de mit dem Web-Meldeprogramm und Entwicklerinformationen.

Die Informationen im Bereich „BSE-Test“ unter http://www.hi-tier.de/entwicklung/konzept/sonstiges/bsetest.htm werden in Kürze erweitert

Zur Übermittlung der Daten ist eine hoch verfügbare Internet-Verbindung zur Datenbank notwendig. Die Namen bzw. Adressen der Server findet man unter techinfo.html (nicht öffentlicher Bereich).

Die Übermittlung basiert auf dem Standardübertragungsprotokoll „HITP“, siehe http://www.hi-tier.de/entwicklung/konzept/hitp/feink040.html.

Eigenentwicklung mit IP-Socket Programmierung oder Dateiorientiert unter Verwendung des kostenlos zur Verfügung stehenden Java-Programms „HIT-Bacht-Client“ (Details siehe http://www.hi-tier.de/entwicklung/Programme/batch000.html ).

Hinweise zum HIT-Data-Dictionary 

Das HIT-Data-Dictionary ist das Verzeichnis aller HIT-Meldungen, zugehöriger Datenelemente, Schlüssellisten und Beschreibungen.

bulletÜberblick über die Datenstrukturen erhalten Sie im Data-Dictionary
bulletErklärungen zu den einzelnen Meldungen finden Sie unter HIT-Meldungen
bulletSpeziell die einzelnen Meldeentitäten, siehe BSETPIDZ, BSETSLK, BSETPLA, BSEMDA, BSETEST, BSETKON, BSETERG
bulletErklärungen zu den numerischen Schlüssel-Werten finden Sie in der zugehörigen Schlüsselliste.

Abfragemöglichkeiten

Online im Meldeprogramm

bulletMeldungsübersicht 
bulletDatendownload als CSV-Datei und PDF

siehe Meldeprogramm im Web unter www.HI-Tier.de/HitCom/ 

Batch über HitBach-Client oder eigene Programme

bulletdie Möglichkeiten der HIT-Query Language (siehe HIT-QL) stehen zur Verfügung
bulletDas Muster-Spreadsheet für Microsoft Excel aus dem Online Programm kann auch für die Downloads per HIT-Batch angepasst werden.

Informationen zu Sicherheit und Schutzmechanismen

Identifikation und Authentifizierung

Die Identifikation des Systemteilnehmers erfolgt über seine Betriebsnummer.

Die Authentifizierung über persönliche PIN. Für mehrere Mitarbeiter innerhalb einer Organisation sind eigene Mitbenutzerkennungen mit eigener PIN notwendig.

Tatsächlicher Melder ist als angemeldeter Benutzer mit Betriebsnummer und Mitbenutzerkennung in jedem Datensatz (siehe MELD_BNR, MELD_MBN) gespeichert.

Nachvollziehbarkeit durch „implizite Historisierung“

Bei jedem Datensatz wird der Systemtimestamp der physischen Speicherung mit abgelegt. Wenn Datensätze gelöscht werden sollen, erfolgt kein Entfernen aus dem System, sondern die Sätze werden mit den Systemtimestamp der logischen Löschung als „Storno-Zeitpunkt“ gekennzeichnet. Damit ist der Informationsstand zu jedem beliebigen Zeitpunkt reproduzierbar. Des weiteren wird durch diese Timestamps eine sogenannter Deltatransfer beim Abrufen der Daten ermöglicht, d.h. nur die Änderungen gegenüber dem letzten Transfer werden übertragen.

Tatsächlicher Melder ist als angemeldeter Benutzer mit Betriebsnummer und Mitbenutzerkennung in jedem Datensatz (siehe Felder MELD_BNR, MELD_MBN) gespeichert.

Informationen zum Proxy und Firewall

Siehe http://www.hi-tier.de/entwicklung/programme/proxy000.html 

Verschlüsselung

Für das Web-Frontend gibt es einen SSL-Zugang unter https://www1.hi-tier.de/ 

Das HIT-Protokoll beinhaltet keine Verschlüsselung.

Auf Wunsch kann die Transportverbindung durch das Zusatzprodukt TransOn der Fa. Siemens über das Gateway am Bayerischen Landesamt für Statistik und Datenverarbeitung verschlüsselt und mittels Zertifikate gesichert werden.

Kompetenzregelung

Im Rahmen dieses Meldeverfahrens werden die im HI-Tier etablierten Kompetenzregelungen angewandt. Der angemeldete Benutzer wird mit seiner Betriebsnummer identifiziert. Aufgrund seiner Rollen im System (zugeordnete Betriebstypen) hat er Melde- und Abfragerechte. In den einzelnen Meldungen ist definiert welche Spalte (siehe „FeldBnr“) zum Bereichsvergleich herangezogen wird. Hat ein Benutzer keine eigenen Rechte können ihm auch durch eingetragene Melde- oder Gesamtvollmachten Rechte von anderen Benutzern übertragen werden.

Allgemeine Informationen zu Datensicherheit und Kompetenzsystem siehe http://www.hi-tier.de/Entwicklung/Konzept/Sicherheit/Default.htm

Die Kompetenzen im einzelnen sind detailliert unter http://www.hi-tier.de/Entwicklung/Dateibereich/Kompetenz.xls aufgeführt.

Kurzer Überblick über die Kompetenzen

BSETSLK - Schlacht-Test-Kopplung

Bezogen auf die Betriebsnummer des zuständigen Tierarztes (BNR15_TSLK) in der Meldeentität besitzt ein als „amtlicher Tierarzt“ registrierter Benutzer (Betriebstyp 84) Kompetenz „eigene Daten“ also Datensätze für seine eigene Betriebsnummer zu melden, zu stornieren und abzufragen. Das LGL besitzt landesweite Kompetenz.

Wenn die Meldung über das Labor erfolgen soll, muss im HI-Tier eine entsprechende Meldevollmacht hinterlegt werden.

BSETPLA – Plattendaten

Bezogen auf die Betriebsnummer des Untersuchungslabors (UNTS_BNR15) in der Meldeentität besitzt ein als „BSE-Labor“ registrierter Benutzer (Betriebstyp 81) Kompetenz „eigene Daten“ also Datensätze für seine eigene Betriebsnummer zu melden, zu stornieren und abzufragen. Das LGL besitzt landesweite Kompetenz.

BSETMDA - Messdaten zu den Einzeltests

Analog zu BSETPLA.

BSETEST - BSE-Testbefunde

Analog zu BSETPLA.

Plausibilitätsprüfungen

Es gibt prinzipiell zwei Arten von Plausibilitätsprüfungen (Details zum siehe auch Plausi & Datenfluss)

  1. Apriori-Prüfungen: Beim Anliefern der Daten werden bestimmte sofort entscheidbaren Plausibilitätstest durchgeführt. In Abhängigkeit von der sogenannten Antwortschwere werden die Meldungen in der Datenbank gespeichert oder abgewiesen.

  2. Aposteriori-Prüfungen: Nach Speichern eine Meldung werden "Querchecks" zwischen allen Meldungen zu einer Probe durchgeführt und als Ergebnisstatus in der Ergebnisentität "BSETERG" abgespeichert.

Den aktuellem Stand können Sie im HIT-Protokoll in der Entität "PLAUSI" und "PLSMFLD" per Programm abrufen. Im Dateibereich finden Sie Word-Dokumente im RTF-Format mit den Plausis zum Stand 16.04.2003:

  1. Apriori-Prüfungen siehe Dateibereich/rptPlausi2 (Aproiri BSEV2).rtf.

  2. Aposteriori-Prüfungen siehe Dateibereich/rptPlausi2 (Aposteriori BSEV2).rtf.

Einen schematischen Überblick über den Prüfablauf bezüglich Vollständigkeit und Widerspruchsfreiheit siehe Konzept/Sonstiges/Aposti-ZE.htm

Unterschiede in den Ländern

Das Verfahren soll weitestgehend einheitlich in Bayern und Baden-Württemberg durchgeführt werden. Dennoch gibt es einige Unterschiede zu beachten:

Bewertungsschema und Testwiederholung 

Eine genaue Beschreibung wie das Untersuchungsschema auch unter Berücksichtigung von Doppelansatz und Wiederholung zu kodieren ist finden Sie unter Schema

Eingesetzte Testmethoden 

In Bayern sind für Pflichttest 2003 nur folgende Methoden im Einsatz:

bulletBIORAD ELISA
bulletENFER

In Baden-Württemberg kommen folgende Test zusätzlich zum Einsatz

bulletBIORAD Mikromethode
bulletPrionics LIA

Die Datenstrukturen für Plattendaten (BSETPLA) und Messdaten (BSETMDA) sind je nach Testmethode unterschiedlich aus zu füllen, Details siehe Konzept/Sonstiges/Data-Dictionary - Testspezifische Bedeutung.htm

Auswahl und Beauftragung der Labore 

In Bayern werden die Labore durch zentrale Ausschreibung bestimmt. 

In Baden-Württemberg werden die Labore dezentral von den Kreisen festgelegt. 

Testkostenabrechnung 

Landesspezifisch unterschiedlich.

Zurück zum Anfang