Zur Homepage www.HI-Tier.de R4 - Korrektur
Zurück Home Nach oben Weiter
Öffentlicher Bereich für Entwickler

 

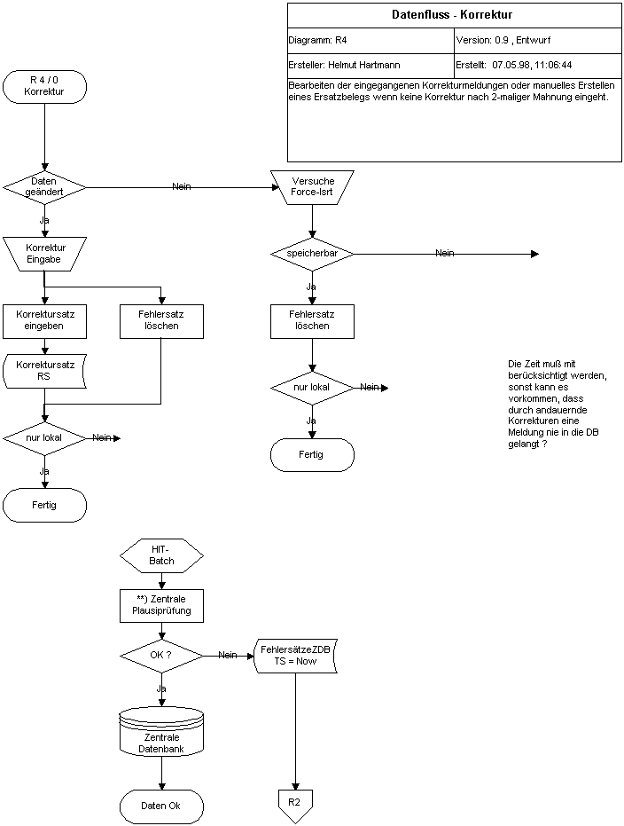
R4 - Korrektur

horizontal rule

[Zurück]


Seite 8 von 8